založenie sro

Zakladanie spoločností s ručením obmedzeným

     

Základné informácie

Proces zakladania spoločnosti je pomerne komplikovaný, preto len neustály kontakt s problematikou zaručuje rýchlosť a úspešnosť zápisu spoločnosti do Obchodného registra ako aj ostatných súvisiacich nevyhnutných úkonov ako je napríklad vybavenie živnostenských oprávnení, registrácia na daňovom úrade a pod.

Na základe skúseností vieme, že založenie spoločnosti s ručením obmedzeným je v Slovenskej republike časovo veľmi náročná záležitosť. Príprava všetkých potrebných dokumentov môže trvať niekoľko týždňov až mesiacov. Záleží predovšetkým na zakladateľoch ako rýchlo dokážu vypracovať a zhromaždiť potrebnú dokumentáciu. V praxi sa často stáva, že v prípade, že zakladatelia nevyužijú odbornú pomoc, ich úsilie končí neúspechom, pretože registrový súd automaticky neprijme návrhy na zápis, ktorých obsah či prílohy sú neúplné alebo chybné. Dôvodom odmietnutia zápisu živnosti alebo obchodnej spoločnosti od Obchodného registra môže byť aj nejednotnosť právnych názorov jednotlivých úradníkov.

Ponúkame vám založenie spoločnosti s ručením obmedzeným s maximálnou úsporou vášho času, aby ste sa mohli venovať skutočnému biznisu.

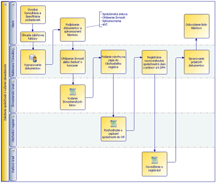
Na prvom bezplatnom stretnutí spoločne prekonzultujeme jednotlivé otázky týkajúce sa založenia obchodnej spoločnosti s ručením obmedzeným. Podľa vašich požiadaviek potom navrhneme takú štruktúru spoločnosti, ktorá vám bude v plnej miere vyhovovať.

Následne nám oznámite vaše požiadavky, poskytnete potrebné informácie a podklady, na základe ktorých zabezpečíme prípravu všetkých nevyhnutných listín, ktoré pri ďalšom stretnutí podpíšete. Týmto spôsobom je spoločnosť založená a vaša účasť na zakladaní spoločnosti sa môže skončiť. Zabezpečíme pre vás zastupovanie v konaní pred štátnymi orgánmi pri vybavovaní všetkých ďalších formalít. Odbremeníme vás od všetkých problémov spojených s návštevou príslušných úradov.

Náš servis zahŕňa

  • overenie unikátnosti obchodného mena spoločnosti
  • prípravu potrebných dokumentov na založenie spoločnosti s ručením obmedzeným
  • zabezpečenie úradného overenia podpisov na zakladateľských dokumentoch
  • zabezpečenie podania návrhu na zápis spoločnosti do Obchodného registra
  • prekonzultovanie navrhovaných predmetov činnosti s živnostenským úradom pred podpisom spoločenskej zmluvy, aby sa predišlo nutnosti dodatkovania spoločenskej zmluvy
  • zabezpečenie ohlásenia živností a vyzdvihnutie živnostenských listov, prípadne koncesných listín
  • zabezpečenie sídla spoločnosti
  • prijímanie a preposielanie pošty
  • registrácia novej spoločnosti k dani z príjmov právnických osôb
  • vyplnenie tlačiva k registrácii k DPH
  • zabezpečenie zmien v spoločnosti (zmena názvu, sídla, spoločníkov, atď.)
  • registráciu internetovej domény
  • tvorbu a správu webových stránok

 

Súčasťou našich služieb je aj záruka vrátenia peňazí v prípade nezapísania spoločnosti do Obchodného registra z dôvodu pochybenia na našej strane.

Upozornenie: Naša spoločnosť neponúka právne služby v zmysle zákona o advokácii.

Výhody spoločnosti s ručením obmedzeným

  • nízka 19 % daň zo zisku
  • obmedzené ručenie spoločnosti len do výšky majetku spoločnosti - ideálne na zabezpečenie riskantných projektov
  • ručenie spoločníkov len do výšky nesplateného vkladu
  • úplné oddelenie majetku spoločnosti od majetku spoločníkov
  • dlhá životnosť spoločnosti
  • pri odchode spoločníka nehrozí zánik spoločnosti
  • ľahko majetkovo rastie (navýšením vkladov, úverom, atď.)
  • zo zisku spoločnosť neplatí odvody na zdravotné či sociálne poistenie
  • spoločnosť môže zakladať dcérske spoločnosti a tak optimalizovať zisk
  • môže vytvárať organizačné zložky na území všetkých členských štátov EU

Postup zakladania spoločnosti s ručením obmedzeným

založenie sro

K vami hľadanému výrazu založenie sro sme našli súvisiace informácie na našej stránke.

Spoločnosť

Baldomero Consulting, s.r.o.
Hviezdoslavovo námestie 7
811 02 Bratislava
Slovenská republika

Tel.: +421 907 134 170

Predpisy

 

Free Hit Counters
Website Hit Counter

baldomero registračná pokladňa registračné pokladne registračné pokladnice registračná pokladnica zakladanie firmy predaj ready made ready made spoločnosť