Basic information
The company formation process is relatively complicated; consequently only constant contact with issues involved can ensure fast and successful registration with the Company Register and all related matters such as acquisition of the trade license and registering with taxing authority.
Our experience shows that establishing the company is time consuming matter in the Slovak republic. The preparation of all documents that are required by law can take several weeks or months, depending on the ability of incorporators to elaborate and collect all required documentation. In case incorporators does not make use of expert assistance, it is very common that their endeavour fails, because the respective court of the Company Register rejects all applications which are partially incomplete or incorrect. Another reason of the refusal may be difference in legal consideration of different legal officers.
Our company offers assistance with Slovak limited company formation, saving your time and expenses maximally, so you can carry on useful business.
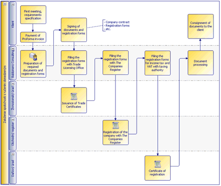
At the first free meeting we discuss all particular issues regarding company formation in the Slovak Republic. Then we propose the optimal structure for your future company to satisfy your particular needs. We also inform you about major valid legislation provisions related to the company formation.
Then you should inform us in detail with your requirements and provide other essential informations and documents, so our team of experts will prepare all required documents which you will sign on the next short meeting. At this point, your company will be founded and your role in the company process of its formation will be finished. Our employees will represent you in front of the public state bodies and will take care of all necessary procedures, bringing your company to life in order to become legal entity with license to perform business.
Our service includes
- business name checking
- preparation of all required documents and registration forms
- provision of legalization of signatures on legal documents
- filing the registration form with the Companies Register
- representing the client in front of the public state bodies (taxing authority, trade licensing office)
- pre-consulting of the intended scope of business activity with the competent trade licensing office before the company contract is signed in order to evict necessity of its ammendments
- acquirement of the trade license
- provision of the registered office or contact address
- mail receiving and forwarding
- registration of the newly formed company with taxing authority (profit tax, VAT)
- company changes (business name change, registered office change, etc.)
- internet domain registration
- web page creation and administration, including on-line store
Our service includes the fee refund guarantee in case of the Company Register rejects registration of the company because of a fault from our part.
Notice: Our company does not provide legal advisory according to the Advocacy Act.
Major advantages of Slovak limited company
- asset protection
- low profit tax rate in Slovakia (19 %)
- limited liability - perfect to secure high risk projects
- separation between private and company assets
- long company lifetime
- there is no risk of company dissolution when an associate withdraws
- easily expands (new investment or loan)
- no public health-care or social fund contribution need from profit
- the company can form subsidiary corporations in order to optimize profit
- legally approved to open branches in all EU member states




